近日,苏广华讲师、李光鹏教授等在美国实验生物学会联合会会刊《The FASEB Journal》(二区,IF= 5.191)和动物繁殖学杂志《Theriogenology》(二区,IF= 2.740)分别发表题为“C23 gene regulates the nucleolin structure and biosynthesis of ribosomes in bovine intraspecific and interspecific somatic cell nuclear transfer embryos”和 “Melatonin improves the quality of frozen bull semen and influences gene expression related to embryo genome activation”的研究论文,对牛早期胚胎发育中合子胚胎基因组激活(ZGA)时期的核仁素基因表达调控和牛精液冷冻与体外胚胎生产中活性氧影响等关键事件进行研究。
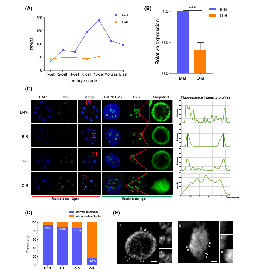
在牛胚胎ZGA事件中核糖体RNA(rRNA)转录是牛ZGA的一个特征标志。核仁素(C23)是一种大量存在于核仁中的磷酸化蛋白质,具有调控核糖体生物发生的作用。核仁素蛋白在核糖体转录本加工过程中发挥作用,产生核糖体亚单位,并且该蛋白相应地定位于成熟卵母细胞和早期植入前胚胎的颗粒组分(GC)和核仁前体(NPB)的结构区域。如果对卵母细胞的核仁蛋白进行干预或敲除,胚胎将无法发育。在受精胚发育的初始阶段,核仁蛋白定位于NPB;在体细胞克隆(SCNT)胚胎中,如果来自体细胞的核仁不能取代卵源性核仁,SCNT胚胎则不能发育。我们以牛体外受精胚胎(B-IVF)、牛-牛(B-B)克隆、羊-羊(O-O)克隆与羊-牛(O-B)异种克隆胚胎为研究对象,对C23基因在不同类型胚胎中的表达情况,以及对核仁形态的影响进行深入研究。结果发现,在8-细胞胚胎期,核仁素蛋白和核糖体亚基基因的异常表达导致羊-牛(O-B)异种克隆胚胎发育阻滞和ZGA失败。此外,C23基因可以提高牛着床前SCNT胚胎的囊胚发育率,并促进SCNT胚胎发育形成正常核仁蛋白结构。此项研究,对提高核移植效率和深入揭示牛胚胎基因组激活机制具有重要意义。

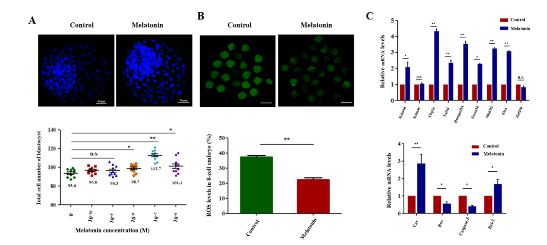
此外,在牛和羊人工繁殖过程中,活性氧(ROS)会对精子、卵母细胞和胚胎的质量和活力产生负面影响,如卵泡生长、卵母细胞成熟、排卵、受精、胚胎植入和胚胎发育,并直接影响这些过程的效率。褪黑素是一种有效的自由基清除剂和抗氧化剂,可以减少外部环境对配子和胚胎造成的氧化损伤。该研究对牛精液冷冻、卵母细胞成熟、体外受精和胚胎培养的整个过程中进行褪黑素处理,研究各个环节的褪黑素抗氧化作用和对胚胎发育基因表达的影响。研究发现,褪黑素处理可显著改善精子活力、质膜完整性、线粒体膜完整性和顶体完整性,但不同个体的精子的抗氧化作用存在差异。此外,在体外受精过程中,褪黑素可提高牛体外受精胚胎的质量,并促进ZGA相关的基因表达。此研究对提高牛冻精质量和体外胚胎生产效率具有指导意义。



李光鹏教授实验室的苏广华老师、吴珊珊博士、王丽娜博士和高广琦博士为研究论文的共同第一作者,李光鹏教授为通讯作者。参与研究的其他作者还有杨磊老师、刘雪霏技术员、白春玲老师、魏著英老师和苏小虎老师等。本研究得到国家科技重大专项课题、国家自然科学基金、内蒙自然科学基金和省部共建草原家畜生殖调控与繁育国家重点实验室自主课题的支持。
原文链接:
https://doi.org/10.1096/fj.202100737RR
https://doi.org/10.1016/j.theriogenology.2021.09.014